移至網頁之主要內容區位置
::: 臺北市立景興國民中學

公告彙整

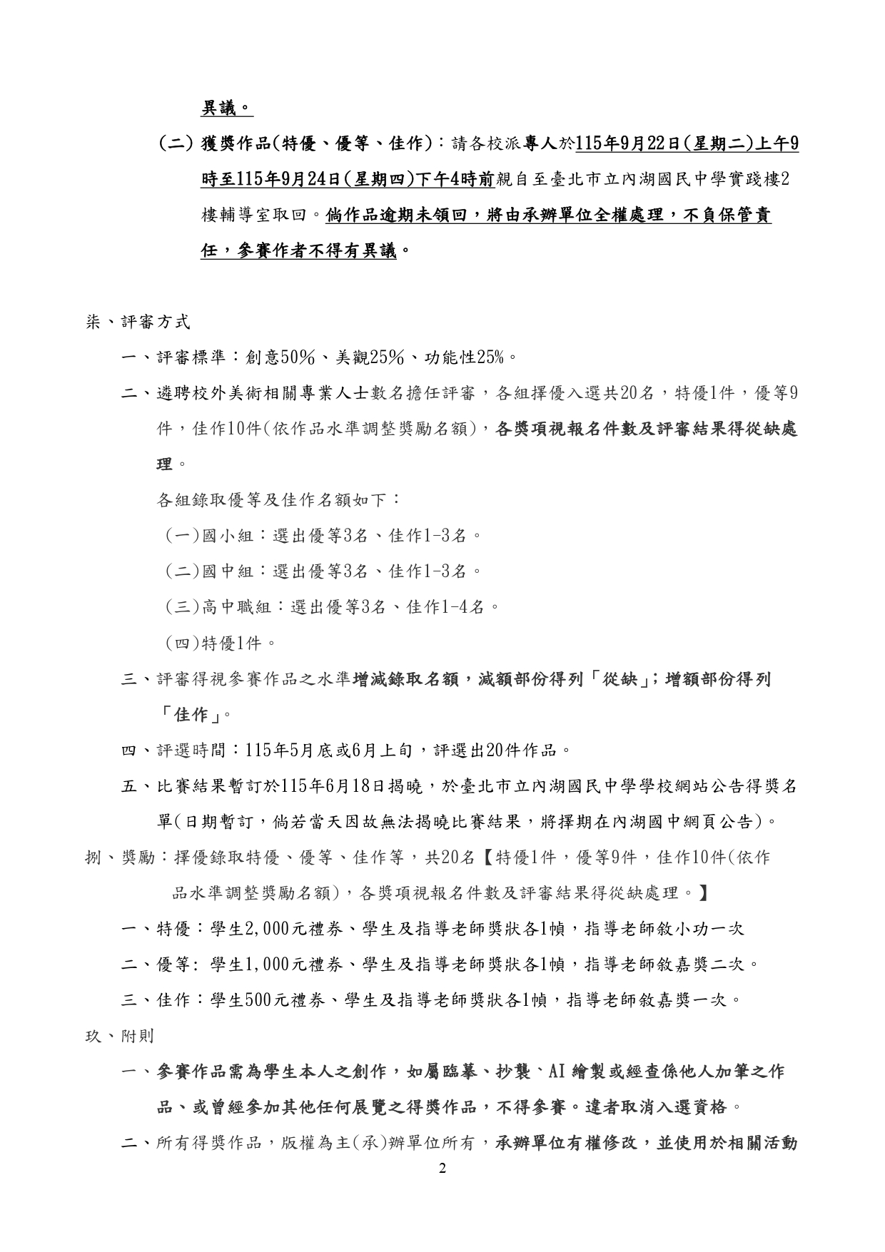
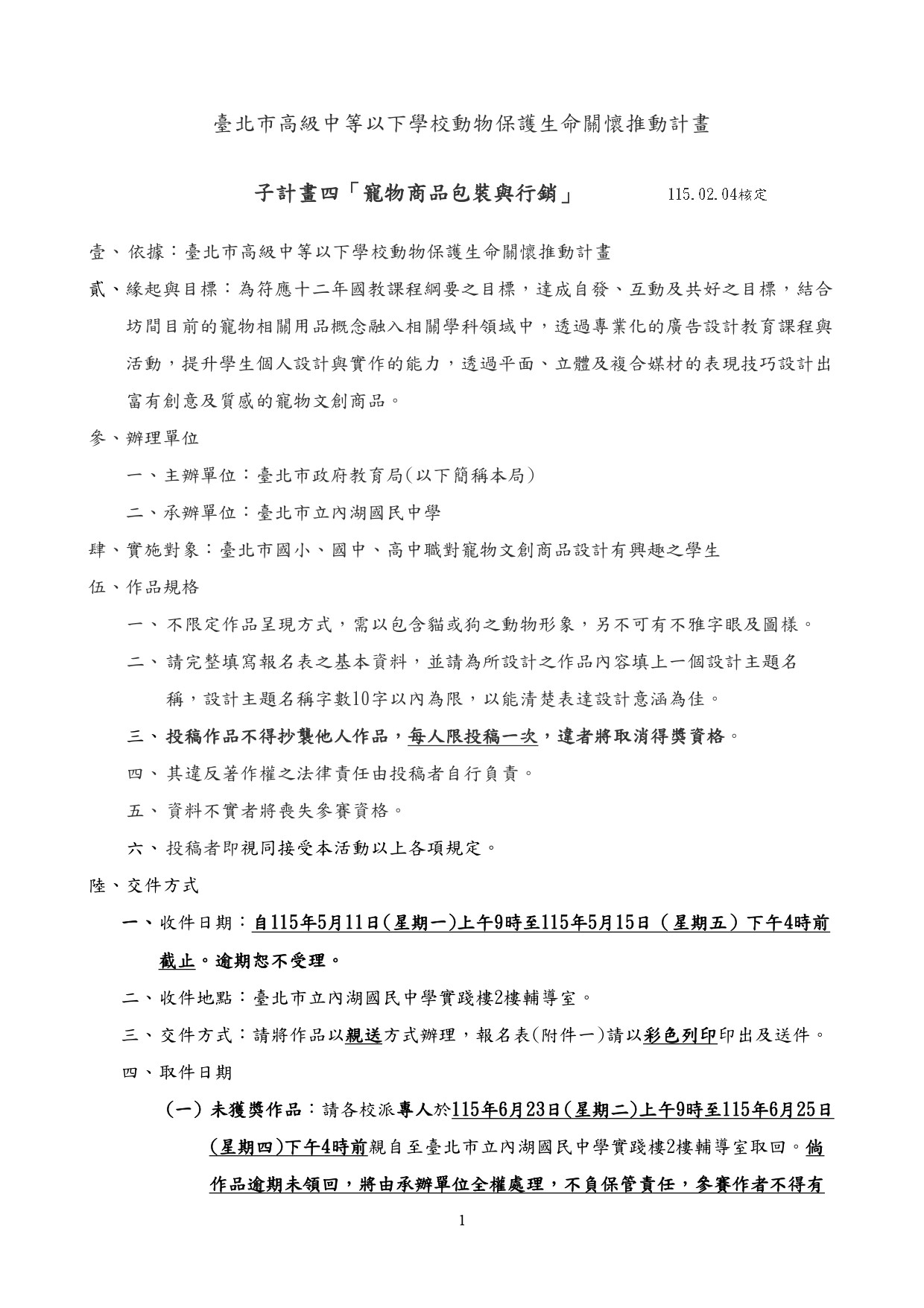
轉知:「動物保育生命關懷推動計畫子計畫四:寵物商品包裝與行銷」競賽資訊

{{ $t('FEZ002') }} 輔導組|

 

 

 

 

若想要參加比賽的同學,請洽輔導室以利後續協助報名事宜!



{{ $t('FEZ003') }} Invalid date

{{ $t('FEZ014') }} Invalid date|

{{ $t('FEZ004') }} 2026-02-23|

{{ $t('FEZ005') }} 23|