移至網頁之主要內容區位置
::: 臺北市立景興國民中學

公告彙整

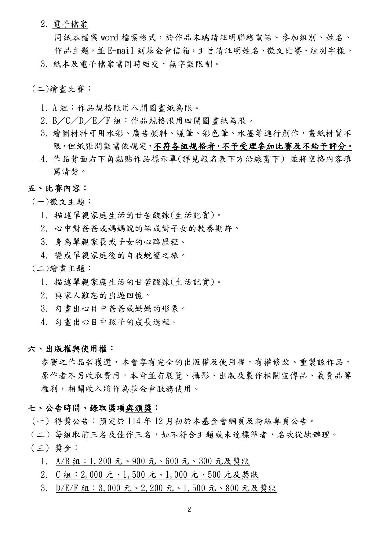
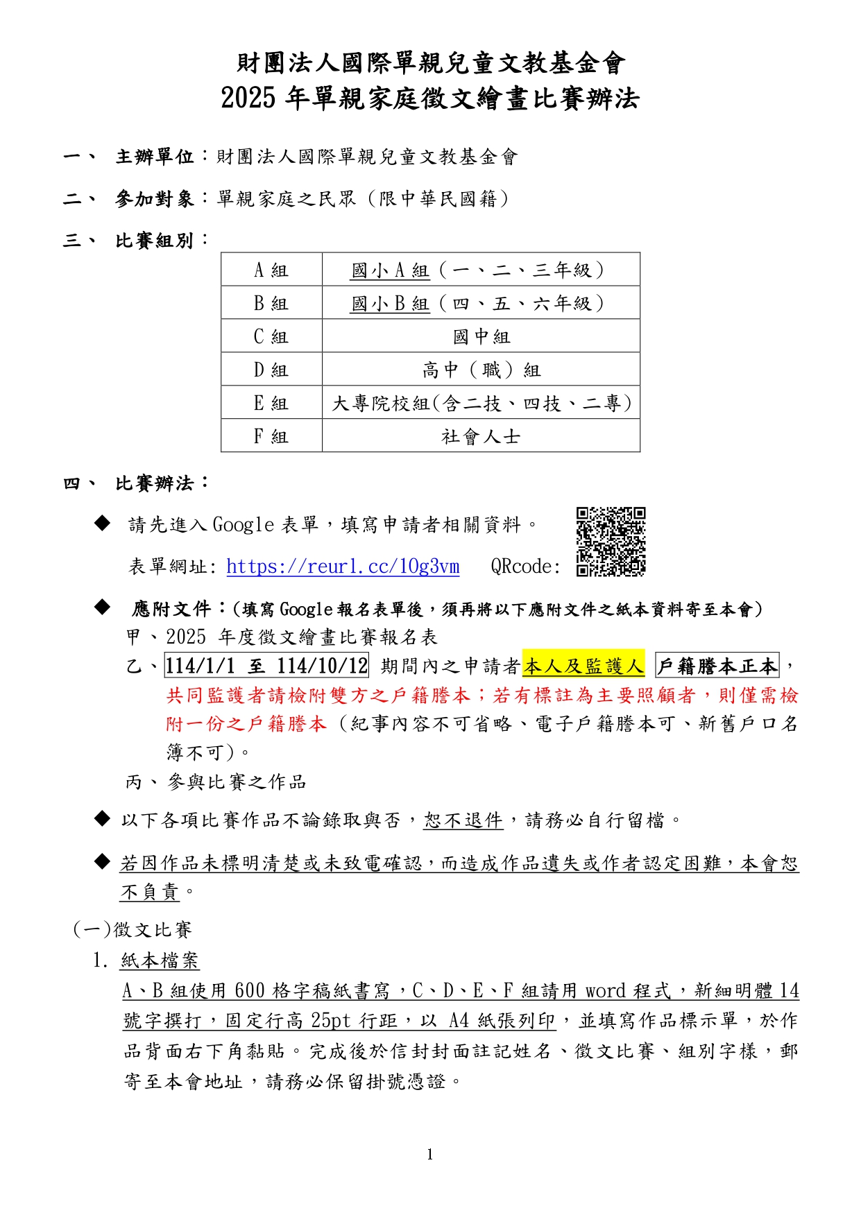
轉知:財團法人國際單親兒童文教基金會辦理「單親家庭子女徵文繪畫比賽」活動

{{ $t('FEZ002') }} 輔導組|



{{ $t('FEZ003') }} Invalid date

{{ $t('FEZ014') }} Invalid date|

{{ $t('FEZ004') }} 2025-08-21|

{{ $t('FEZ005') }} 156|