移至網頁之主要內容區位置
::: 臺北市立景興國民中學

公告彙整

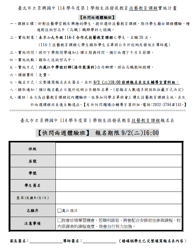
---9/2前報名截止---技藝教育快閃班計畫👨‍🎨👩‍🎨🖌️

{{ $t('FEZ002') }} 資料組|

九年級的同學、家長:
 
大家好,因計畫於9月開設之技藝教育快閃班還有名額,
歡迎大家審慎思考後踴躍報名唷!
請參考下圖及附件,或至資料組索取紙本報名表。
 

 


{{ $t('FEZ003') }} Invalid date

{{ $t('FEZ014') }} Invalid date|

{{ $t('FEZ004') }} 2025-08-11|

{{ $t('FEZ005') }} 171|