移至網頁之主要內容區位置
::: 臺北市立景興國民中學

公告彙整

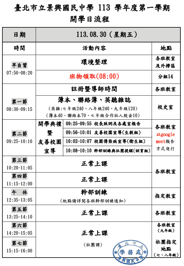
113學年度第一學期開學日流程

{{ $t('FEZ002') }} 訓育組|



{{ $t('FEZ003') }} Invalid date

{{ $t('FEZ014') }} 1725-01-02|

{{ $t('FEZ004') }} 2024-08-29|

{{ $t('FEZ005') }} 557|