{{ $t('FEZ002') }} 衛生組|
各位七年級新生家長好:
請使用「親子綁定帳號」或以「學生個人帳號」登入「酷課雲」網站https://cooc.tp.edu.tw/
(或「酷課」APP),前往「回條調查表」專區填寫
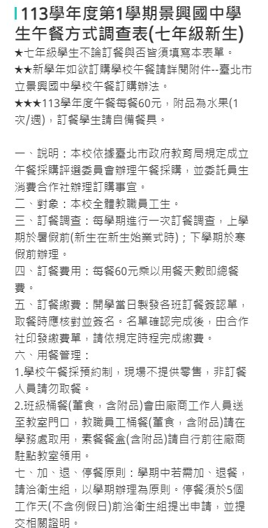
【113學年度第1學期景興國中學生午餐方式調查表(七年級新生)】
調查表開放時間:8/12(一)08:00至8/22(四)22:00表單延長至8/25(日)22:00
(備註:學生不論訂餐與否皆須填寫本調查表!)


{{ $t('FEZ003') }} Invalid date
{{ $t('FEZ014') }} Invalid date|
{{ $t('FEZ004') }} 2024-08-19|
{{ $t('FEZ005') }} 884|