移至網頁之主要內容區位置
::: 臺北市立景興國民中學

公告彙整

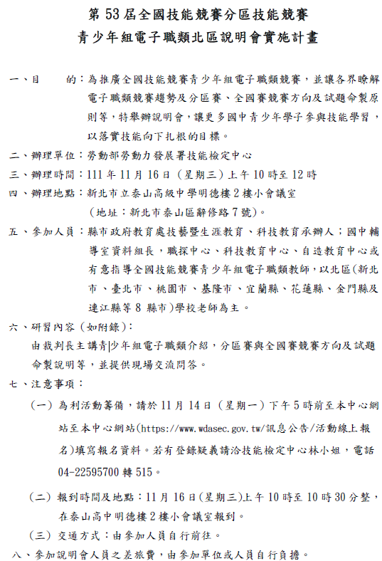
轉知:(教師研習)第53屆全國技能競賽分區技能競賽 青少年組電子職類北區說明會

{{ $t('FEZ002') }} 資料組|



{{ $t('FEZ003') }} Invalid date

{{ $t('FEZ014') }} Invalid date|

{{ $t('FEZ004') }} 2022-11-09|

{{ $t('FEZ005') }} 186|