移至網頁之主要內容區位置
::: 臺北市立景興國民中學

公告彙整

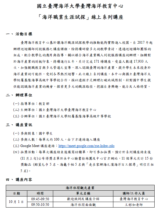
轉知:(學生研習)「海洋職業生涯試探」線上系列講座

{{ $t('FEZ002') }} 資料組|

 

Google Meet講座連結:https://meet.google.com/zse-hshw-zdo



{{ $t('FEZ003') }} Invalid date

{{ $t('FEZ014') }} Invalid date|

{{ $t('FEZ004') }} 2022-09-28|

{{ $t('FEZ005') }} 260|