移至網頁之主要內容區位置
::: 臺北市立景興國民中學

公告彙整

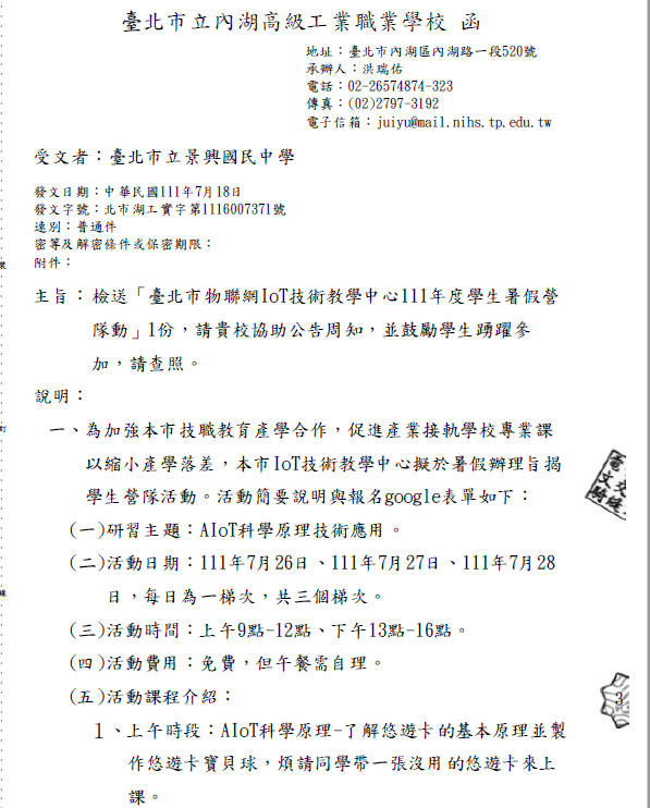
轉知:「臺北市物聯網IoT技術教學中心111年度學生暑假營隊活動」

{{ $t('FEZ002') }} 資料組|



{{ $t('FEZ003') }} Invalid date

{{ $t('FEZ014') }} Invalid date|

{{ $t('FEZ004') }} 2022-07-22|

{{ $t('FEZ005') }} 265|