移至網頁之主要內容區位置
::: 臺北市立景興國民中學

公告彙整

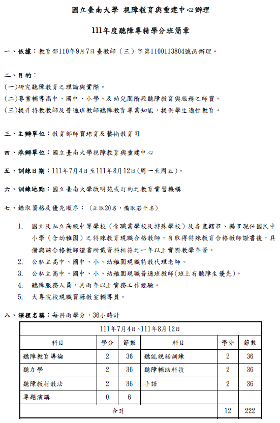
轉知:國立臺南大學視障教育與重建中心辦理「111年度聽障暑期專精班」

{{ $t('FEZ002') }} 特教組|

 

 



{{ $t('FEZ003') }} Invalid date

{{ $t('FEZ014') }} Invalid date|

{{ $t('FEZ004') }} 2022-05-13|

{{ $t('FEZ005') }} 124|