移至網頁之主要內容區位置
::: 臺北市立景興國民中學

公告彙整

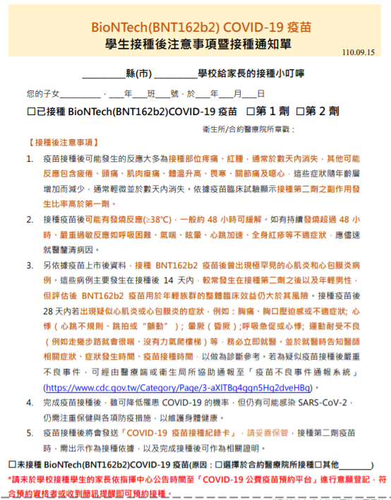
COVID-19疫苗學生接種後注意事項暨補種通知單(中文版-0915)~小叮嚀

{{ $t('FEZ002') }} 衛生組|



{{ $t('FEZ003') }} Invalid date

{{ $t('FEZ014') }} Invalid date|

{{ $t('FEZ004') }} 2021-09-24|

{{ $t('FEZ005') }} 357|