移至網頁之主要內容區位置
::: 臺北市立景興國民中學

公告彙整

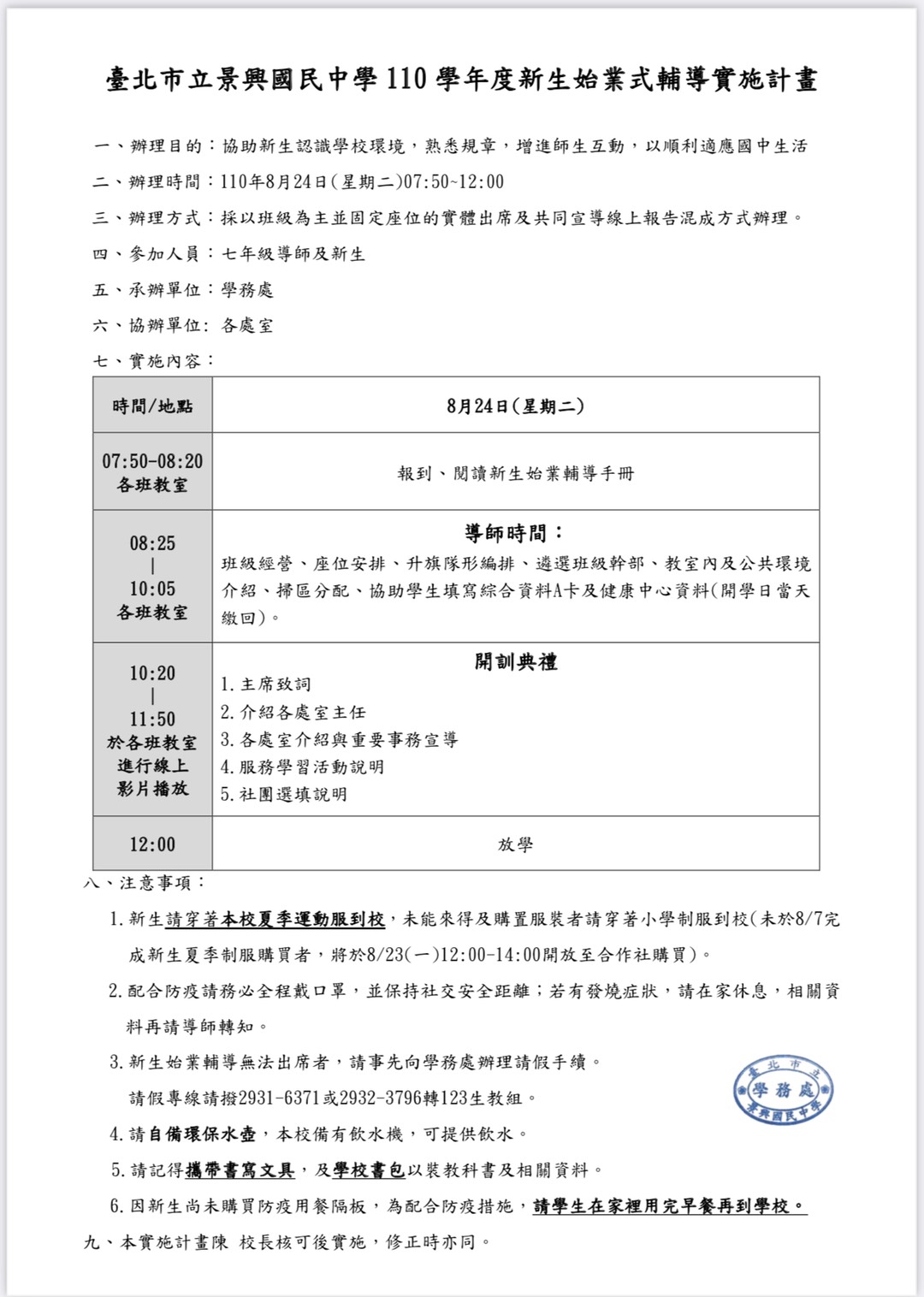
110學年度新生始業式輔導實施計畫

{{ $t('FEZ002') }} 訓育組|

 

 

 



{{ $t('FEZ003') }} Invalid date

{{ $t('FEZ014') }} Invalid date|

{{ $t('FEZ004') }} 2021-08-10|

{{ $t('FEZ005') }} 1151|