移至網頁之主要內容區位置
::: 臺北市立景興國民中學

升學專區

114學年度基北區實用技能學程分發招生簡章

{{ $t('FEZ002') }} 資料組|

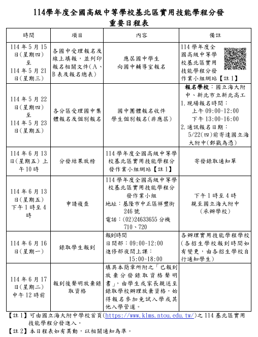
請參考附件簡章,有意報名之同學,請於報名期限內洽輔導室資料組。

 



{{ $t('FEZ003') }} Invalid date

{{ $t('FEZ014') }} Invalid date|

{{ $t('FEZ004') }} 2025-04-30|

{{ $t('FEZ005') }} 32|