移至網頁之主要內容區位置
::: 臺北市立景興國民中學

輔導室公告

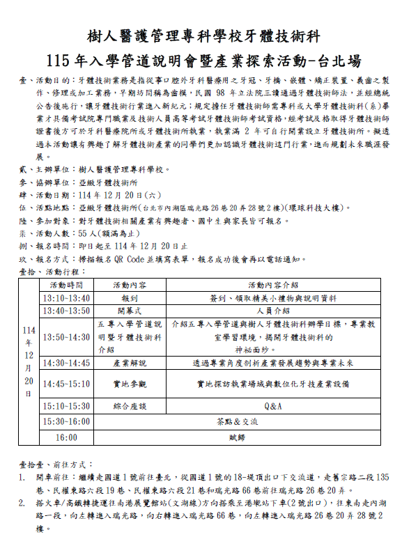
轉知:樹人醫護管理專科學校牙體技術科115年入學管道說明會

{{ $t('FEZ002') }} 資料組|



{{ $t('FEZ003') }} Invalid date

{{ $t('FEZ014') }} Invalid date|

{{ $t('FEZ004') }} 2025-11-06|

{{ $t('FEZ005') }} 22|