移至網頁之主要內容區位置
::: 臺北市立景興國民中學

學務處公告訊息

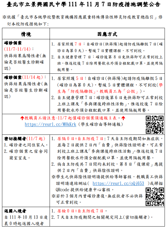
臺北市立景興國民中學 111 年 11 月 7 日防疫措施調整公告

{{ $t('FEZ002') }} 衛生組|



{{ $t('FEZ003') }} Invalid date

{{ $t('FEZ014') }} Invalid date|

{{ $t('FEZ004') }} 2022-11-04|

{{ $t('FEZ005') }} 121|