移至網頁之主要內容區位置
::: 臺北市立景興國民中學

學務處公告訊息

1110908因應嚴重特殊傳染性肺炎防疫措施公告~NEW (1110912防疫新制說明,請參閱附件。)

{{ $t('FEZ002') }} 衛生組|

臺北市立景興國民中學因應嚴重特殊傳染性肺炎防疫措施公告

1110908

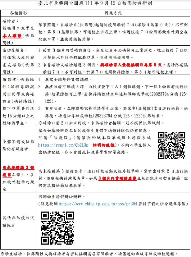
  1. 自9/12(一)起體溫量測恢復班級自主健康管理,學生每天到校應運用班級額溫槍自行量測體溫並登記,體溫紀錄表每週由班長繳回健康中心。
  2. 確診或居家隔離學生,請立即通知導師,並實施7天防疫隔離假,進行混成教學,期滿無症狀才可入校。
  3. 確診或居家隔離教職員工,請立即填寫景興國中COVID-19個案通報單(A表,https://reurl.cc/M0kKrk ),並實施7天防疫隔離假,期滿無症狀才可入校。
  4. 鼓勵學生實體上課,若學生因身體不適,有確診疑慮而請假,該班仍進行混成教學。
  5. 確診個案康復後3個月內若同住家人確診,不會被匡列為密切接觸者,無須居隔或快篩,可正常到校,但須全程配戴口罩,飲食用隔板。
  6. 確診者(或快篩陽性個案)的同班同學及導師,如無症狀者,可正常到校上課,以完成當日課程為原則,健康中心會在放學前發放1劑快篩試劑,請學生「返家後」由家人協助進行快篩,以避免在校快篩造成交互感染。快篩陰性無症狀者可到校上課,如有症狀應儘速就醫。
  7. 8年級校外教學前未完成3劑疫苗接種的學生,須透過google表單(https://ssur.cc/3Dw5DnRww )提供2日內陰性快篩證明。
  8. 請全體師生持續落實相關防疫措施。
  • 用餐時使用防疫隔板,不交談、不共食。
  • 室溫超過28度以上可以開啟冷氣。為加強通風,冷氣開放時請開啟最靠近班級牌的一扇窗戶,保持至少一個拳頭寬的窗縫。
  • 各學習空間請固定座位進行教學(除室外課),並落實課堂點名。
  • 導師請提醒各班放學前進行班級教室消毒;使用專科教室、學習教室、分組教室及社團教室的任課老師,請指導學生離開教室前之消毒工作(以消毒水噴灑雙手容易觸摸的公共區域及桌面後,關窗關門離開)。
  • 辦公環境請經常消毒桌面、門把、電話、鍵盤、開關按鈕等手部常碰觸物品。
  • 學務處外牆設置消毒水即時補充站,消毒水空瓶隨時可放入「消毒水用光光補充區」,並可同時從「消毒水灌飽飽區」取走另一瓶使用。


{{ $t('FEZ003') }} Invalid date

{{ $t('FEZ014') }} Invalid date|

{{ $t('FEZ004') }} 2022-09-12|

{{ $t('FEZ005') }} 207|